En poursuivant votre navigation sur ce site, vous acceptez l'utilisation de cookies pour vous proposer des contenus et services adaptés à vos centres d'intérêts. En savoir plus et gérer ces paramètres. OK X
 
 

 

 

Nouveaux produits

Le nouveau logiciel de métrologie 3D de FARO

Publication: Juillet 2015

Partagez sur
 
CAM2 Measure 10.5 domine le marché avec sa capacité à connecter plusieurs appareils de mesure 3D avec le même système de coordonnées...
 

FARO Technologies Inc. annonce la sortie de CAM2 Measure 10.5, son dernier logiciel pour le FaroArm, le FARO® ScanArm et le FARO® Laser Tracker.

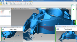
CAM2 Measure 10.5 domine le marché avec sa capacité à connecter plusieurs appareils de mesure 3D avec le même système de coordonnées et à numériser simultanément vers un seul logiciel installé sur un seul ordinateur. Grâce à cette fonction, les utilisateurs peuvent numériser plus rapidement et avec une précision encore plus grande des objets de grande taille pour réaliser encore plus vite des tâches de numérisation 3D.

«  Le nouveau CAM2 Measure 10.5 présente des avancées significatives qui répondent aux besoins de nos clients de mesurer plus vite et plus efficacement avec une facilité d’utilisation améliorée », a déclaré Kathleen J. Hall, Vice-présidente directrice et Directrice générale pour les Amériques.

Des avancées significatives dans la fonctionnalité de contrôle de dimensions et tolérances géométriques (GD&T) offrent aux utilisateurs une analyse simplifiée et des rapports graphiques. Une inspection de pièces peut désormais être affichée comme une impression pour visualiser et déterminer facilement la qualité des pièces. Avec cette fonctionnalité améliorée, il n’est plus nécessaire de regarder chaque élément l’un après l’autre pour faire la même détermination.

Les flux de travail sont encore plus efficaces avec la capacité d’automatiser les gammes de contrôle en programmant une analyse des données automatique après les mesures. Cette nouvelle capacité réduit la durée de formation requise, diminue nettement le risque d’erreur de l’opérateur et accélère la réalisation des tâches.

D’autres améliorations comprennent la capacité étendue de nuage de points et la capacité de numériser facilement les contours coupés. Les utilisateurs peuvent maintenant collecter plus de 20 fois plus de données qu’avec nos versions précédentes, tout en conservant une vitesse de traitement accélérée. Les nouvelles fonctions permettent aussi de numériser facilement les contours coupés sur des matériaux comme les tôles en métal, éliminant ainsi le besoin de faire des mesures au moyen d’un palpeur à contact sur les contours de la pièce.

«  La capacité de connecter plusieurs appareils pour une numérisation 3D simultanée, l’automatisation des gammes de contrôle, et la fonctionnalité GD&T améliorée représentent des avancées majeures dans notre logiciel de métrologie. Nous sommes très enthousiastes à l’idée de lancer cette nouvelle version et de permettre à nos clients d’utiliser nos produits de classe mondiale pour gagner toujours plus en productivité, » conclut Mme Hall.

Pour en savoir plus sur le nouveau FARO® CAM2 Measure 10.5 et toutes les offres en métrologie de FARO, veuillez vous rendre sur le site :

http://www.faro.com/fr-fr/produits/...

www.faro.com

Suivez Electronique Mag sur le Web

 

Newsletter

Inscrivez-vous a la newsletter d'Electronique Mag pour recevoir, régulièrement, des nouvelles du site par courrier électronique.

Email: