En poursuivant votre navigation sur ce site, vous acceptez l'utilisation de cookies pour vous proposer des contenus et services adaptés à vos centres d'intérêts. En savoir plus et gérer ces paramètres. OK X
 
 

 

 

Nouveaux produits

Tektronix et la technologie 9HP SiGe d’IBM sur ses oscilloscopes 70GHz

Publication: Août 2013

Partagez sur
 
Tektronix, Inc., leader mondial des oscilloscopes, a annoncé que sa prochaine génération d’oscilloscopes temps réel ultra-performants intégrera le tout dernier procédé de fabrication de puces au silicium-germanium (SiGe) 9HP d’IBM...
 

Cette cinquième génération de la technologie des semi-conducteurs d’IBM, ainsi que d’autres avancées telles que l’entrelacement temporel asynchrone, déjà annoncé et en attente de brevet, doit permettre la mise au point d’oscilloscopes dotés d’une capacité de bande passante de 70 GHz et d’améliorations dans la fidélité du signal.

Fonctionnant à des vitesses allant jusqu’à 350 GHz, 9HP est la première technologie SiGe de l’industrie à proposer une densité de BiCMOS de 90nm et à offrir des performances accrues, moyennant une consommation plus faible et de meilleurs niveaux d’intégration que les actuelles offres de SiGe à 180nm ou 130nm. Voici déjà longtemps que Tektronix a adopté le SiGe et l’utilise pour proposer les oscilloscopes les plus performants et les plus précis de l’industrie.

La prochaine génération d’oscilloscopes ultra-performants de Tektronix est attendue sur le marché pour 2014. Avec une bande passante temps réel de 70 GHz, et un potentiel encore meilleur dans les prochaines versions, la nouvelle plate-forme d’oscilloscope offrira les performances et la fidélité du signal nécessaires pour des applications telles que les communications optiques à 400 Gbps ou 1 Tbps et les communications de données série de quatrième génération. Ce niveau d’avancement de la technologie des oscilloscopes est le résultat direct de l’engagement de Tektronix à innover et à réaliser les niveaux d’investissements en R&D les plus élevés du marché, et ce d’année en année.

« En renforçant notre relation de longue date avec le chef de file technologique IBM, Tektronix continue de repousser les limites de ce qui peut être réalisé en matière de systèmes d’acquisition de données à haute vitesse et haute fidélité. L’adoption anticipée de la technologie 9HP a permis à nos ingénieurs d’explorer des architectures innovantes et des seuils de performance que l’on croyait inatteignables, » a déclaré Kevin Ilcisin, directeur de la technologie chez Tektronix. « La technologie avancée de BiCMOS SiGe 9HP fournit les vitesses de commutation plus rapides, les niveaux d’intégration élevés et le faible bruit dont ont besoin nos instruments performants de prochaine génération pour répondre aux exigences des clients. »

Un ratio signal sur bruit amélioré

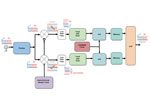
En plus de mettre à profit les avancées rendues possibles par la technologie 9HP, les oscilloscopes Tektronix bénéficieront de l’utilisation de l’entrelacement temporel asynchrone pour améliorer le ratio signal sur bruit bien mieux que ne le font les méthodes d’entrelacement fréquentiel qu’utilisent certains constructeurs de nos jours. Dans l’entrelacement fréquentiel classique, chaque convertisseur analogique-numérique (ADC) du système d’acquisition de signaux ne voit qu’une partie du spectre d’entrée. Avec la nouvelle technologie d’entrelacement temporel asynchrone de Tektronix, chaque ADC voit le spectre complet avec une parfaite symétrie du chemin du signal. Cela offre les gains de performances proposés par les architectures entrelacées, mais sans le même impact sur la fidélité du signal.

Protection de l’investissement

Au cours de la dernière décennie, Tektronix a toujours anticipé les niveaux appropriés de bande passante pris en charge par les principales normes de série ; le constructeur est en outre un participant actif dans des organismes tels que l’IEEE, le PCI-SIG, le SATA-IO et l’USB-IF.Le programme de protection de l’investissement dans les oscilloscopes de performances de Tektronix propose aux clients un chemin de migration économique et rentable vers des oscilloscopes plus performants au fur et à mesure de l’évolution de leurs besoins. Les clients intéressés sont priés de contacter leur Chargé de clientèle Tektronix pour discuter des futurs plans de migration.

http://www.tektronix.com

Suivez Electronique Mag sur le Web

 

Newsletter

Inscrivez-vous a la newsletter d'Electronique Mag pour recevoir, régulièrement, des nouvelles du site par courrier électronique.

Email: